Wednesday April 2026

হটলাইন

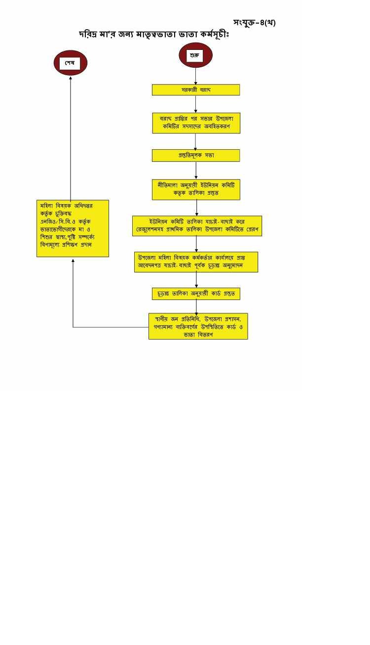
সেবা এবং ধাপ

নং শিরোনাম সেবার ধাপ কার্যকলাপ
  
মানবিক সহায়তা কর্মসূচি দেখুন
গ্রামীণ রাস্তায় ছোট ছোট (১২ মিঃ দৈর্ঘ্য পর্যন্ত) সেতু/কালভার্ট নির্মাণ কর্মসূচি । দেখুন
মানবিক সহায়তা কর্মসূচি দেখুন
অতি দরিদ্রদের জন্য কর্মসংস্থান কর্মসূচি দেখুন
টিআর Test Relief দেখুন
কাবিখা-কাবিটা দেখুন
দেখছেন ১ থেকে ৬ পর্যন্ত, মোট ৬ এন্ট্রি

এক্সেসিবিলিটি

স্ক্রিন রিডার ডাউনলোড করুন